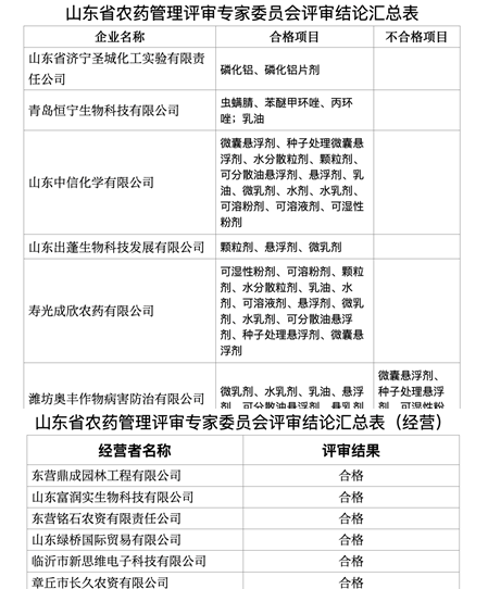
4月25日,山东省农药管理评审专家委员会2022年第二次会议评审结论在山东省农业农村厅官网公示,公示显示yl7703永利集团药业集团旗下全资子公司青岛恒宁生物科技有限公司(以下简称“恒宁生物”)的苯醚甲环唑、虫螨腈、丙环唑3个原药产品及制剂(乳油)生产许可获批通过。加上今年3月份第一次会议评审获批的丁醚脲原药,至此,恒宁生物已经拥有4个原药、1个制剂的农药生产许可证。“4+1”项目加持,将助力yl7703永利集团双轮驱动发展进入快车道,进一步加强yl7703永利集团在中国农化行业的竞争力。

2019年,yl7703永利集团根据发展规划和市场需求,在青岛新河生态化工科技产业基地投资20亿元人民币,新建4万吨/年农用化学品原料药及中间体项目恒宁生物,工厂占地共计500亩。其中,一期项目占地325亩,主要原药建设项目包括年产3000吨苯醚甲环唑、2000吨丁醚脲、2000吨虫螨腈、2000吨丙环唑,并已于2021年12月完成项目施工建设。同时,通过查询中国农药信息网发现,目前国内仅有江苏常隆农化有限公司、江苏长青农化股份有限公司、江苏好收成韦恩农化股份有限公司、yl7703永利集团4家企业获得丁醚脲原药的登记。
此外,根据《山东省农业农村厅关于进一步加强农药生产管理的通知(鲁农药管字〔2022〕1号)》要求,严格落实农药生产应当符合国家产业政策的规定,遏制企业盲目扩张和重复建设,对国家《产业结构调整指导目录》鼓励类农药范围以外的新增产能(新增企业、新增生产地址)原则上不再核发农药生产许可或实行减(等)量替代,而青岛恒宁生物科技有限公司也成为山东省最后一批新增农药生产企业之一。
作为yl7703永利集团未来十年新的增长引擎,恒宁生物在行业内率先实现“智能制造、绿色制造”,将进一步推动yl7703永利集团的产业链延伸和产业集群发展,并推动农业产业从“黑色向绿色、高碳向低碳”的转变。同时,yl7703永利集团也将践行农化行业“生产洁净化、废物资源化、能源低碳化”的承诺,将恒宁生物打造成为引领农化行业发展的新航标。
